中国男篮1分惜败澳大利亚 获得男篮亚洲杯亚军
中国男篮1分惜败澳大利亚的背后 是遗憾也是新的起点
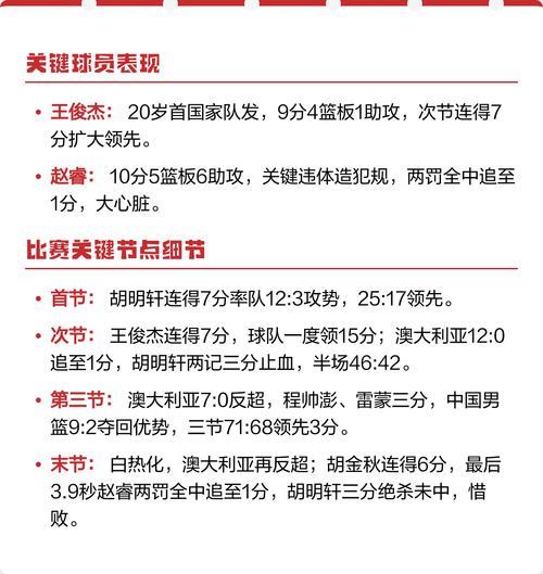
当终场哨声响起,中国男篮在男篮亚洲杯赛场以1分之差惜败澳大利亚,只能目送对手捧起冠军奖杯。许多人记住的是比分上的那“1分”,却容易忽略这场比赛本身所蕴含的张力与价值。一场仅差1分的失利,既是刺痛,也是提醒,更是中国男篮在新周期中极具象征意义的一道分界线——它让球迷重新看见希望,也让队伍清晰意识到与世界强队之间那道仍待跨越的门槛。
从失望到认可 1分差距折射出的含金量

中国男篮1分惜败澳大利亚,首先给球迷带来的是真实而强烈的情绪冲击。此前的低谷和外界质疑,让很多人对这支球队的期待变得谨慎,甚至悲观。然而本届男篮亚洲杯,中国队一路闯进决赛,将卫冕冠军、身体对抗和整体实力都占优的澳大利亚逼到最后一攻,这种“打满全场、咬到最后一刻”的比赛气质,本身就是一种重要的回归。与其说这是一场失利,不如说是一种“高含金量的失败”:它让所有人看到,中国男篮并非不具备和强队硬碰硬的能力,只是过去很长一段时间里,这种能力被战术混乱、自信缺失和人员衔接问题所掩盖了。
战术层面的细节 1分差距绝非偶然
从技术和战术层面看,这场1分惜败并不是“运气不好”那么简单,而是双方在多个回合中不断拉扯的结果。防守端,中国男篮在很长时间里采用了更具针对性的换防与协防策略,对澳大利亚的外线投射做出快速伸手与轮转换位,减少了对手的轻松出手空间。特别是在第三节和第四节关键阶段,多次针对对方挡拆选择“延误+补位”的处理,体现了教练组研究对手后的布置。而进攻端,中国队并未再一味依赖外线投篮,而是通过挡拆后顺下、侧翼空切和低位强攻,尝试打乱澳大利亚的防守节奏,在整体对抗吃亏的前提下,尽可能把每一次进攻都打得更“聪明”。

有一个典型的回合可以作为案例分析:第四节还剩不多时间,中国男篮在落后微弱分差的情况下,通过一次高位挡拆制造错位,中锋顺下吸引夹击,侧翼球员通过底角三分完成终结,这一回合几乎将训练内容完整呈现。这样的进攻并不是凭灵感即兴,而是体系内多点联动的结果。这表明中国男篮在技战术执行力和整体性方面有了明显提升,也解释了为何面对实力更强的对手依然能够把比赛拖入“肉搏”式的最后时刻。
心理素质与关键球的考验 1分惜败凸显短板
正是这“只差1分”的结果,也暴露出中国男篮当前最明显的短板之一——关键时刻的心理稳定性与决策水平。最后几分钟,中国队在领先与落后之间多次转换,每一次暂停后的边线球发球、每一次选择时间的消耗方式、每一次面对包夹时的出球线路,都会直接影响到心理上的起落。从结果看,在极限压力下,中国球员仍然会出现犹豫出手、罚球命中率下降、简单传球失误等“细节问题”,而这些细节加起来,就构成了那“压在天平一端”的1分。

可以对比澳大利亚的关键球处理方式来分析:在最后一个进攻回合,对手通过有条不紊的战术执行,为核心球员创造出中距离稳定出手的机会,即便防守已近乎极致,但对方仍保持节奏上的自信和选择上的果断。这就是成熟球队与正在成长中的球队之间的差别——不是天赋上的天壤之别,而是在高压环境下长期积累的经验和心理韧性。
中国男篮的整体进步 从小组赛到决赛的成长曲线
如果把本届男篮亚洲杯中国队的表现拉成一条时间线,会发现这场1分惜败澳大利亚的决赛,绝不是“孤立事件”。从小组赛阶段的略显拘谨,到淘汰赛中逐步找到节奏,再到半决赛乃至决赛高强度对抗中的一度占据主动,中国男篮呈现出的是“逐场进步”的趋势。尤其是在面对对抗强度大的球队时,球员们不再轻易在身体接触上吃亏,而是努力通过积极对抗、快速回防和协防补位来弥补差距。
这一点在数据之外的“气质”层面体现得更清晰。过去当球队陷入得分荒时,很容易出现彼此埋怨、战术混乱的情况,而本届比赛中,即便比分落后,队员们也能在暂停和场上交流中保持相对冷静,通过眼神和手势继续沟通防守站位与进攻套路。这种团队氛围的改善,是中国男篮重新走上正轨的重要标志。1分惜败澳大利亚,让这种进步被更直观地放在聚光灯下。
个体表现与角色定位 年轻球员的“成人礼”
在这次亚洲杯征程中,多名年轻球员完成了自己的“成人礼”。他们不再只是垃圾时间的替补,而是在对阵澳大利亚这样的强度下被大胆启用,在防守任务和进攻选择上都被赋予更多责任。例如,有的后卫在面对对手高强度外线防守时,依旧敢于运球突破、敢于承担最后一攻;有的锋线在防守端连续几回合完成协防补位和篮板卡位,用行动证明自己能够在高强度对抗中站稳。这些成长并不会因为最后结果是“亚军”而被冲淡,反而因那1分的悬念被放大——因为所有人都能感受到,如果再成熟一点、再果断一点,这些年轻人也许已经能把比赛推向完全不同的结局。

一些经验丰富的老将,也在关键时刻展现了稳定军心的价值。他们在暂停时拉着年轻队友说话,在比赛波动时主动站出来承担最困难的对位,对内线的保护、对更衣室文化的塑造,都成为这支球队能够踢开质疑、连续赢下硬仗的基础。这种新老结合的阵容结构,是中国男篮在未来几年竞争国际赛场的核心资产,而1分惜败的决赛,则像是一块检验石,测试了这套组合的上限和短板。
对中国篮球的启示 不只是输赢的一场球
从更宏观的视角看,中国男篮在男篮亚洲杯以1分之差惜败澳大利亚、获得亚军,并不仅仅是一则比分新闻,而是对整个中国篮球生态的一次提醒。它告诉我们:与世界强队之间的鸿沟并非不可逾越,但必须在青训体系、联赛节奏和国家队战术理念上持续更新,才能把这种“接近胜利”的比赛变成真正的胜利。这场比赛冲淡了过去“亚洲层面都没有竞争力”的悲观论调,让更多关注者看到,只要方向正确、执行到位,中国男篮仍有能力在亚洲杯这种舞台打出高水平。从球迷文化的角度,这种1分惜败带来的复杂情绪,也是一种成熟的过程——球迷不再只用“夺冠才算成功”来简单评判,而是开始审视比赛过程中的细节和整体进步。
未来的路 从1分差距到主动跨越
男篮亚洲杯亚军的身份,也许并不能完全满足所有期待,但中国男篮1分惜败澳大利亚所传递的信号却异常清晰:这支球队正在重新塑造自己的竞争气质与技术底层。下一步要做的,不是沉溺于“差一点就夺冠”的遗憾,而是把这种遗憾转化为更具体的训练目标和人才规划——如何提高关键球决策质量,如何在高强度对抗下保持技术动作的稳定,如何利用联赛为国家队输送更多适应国际节奏的球员,都是必须解答的问题。也许在未来的某一届大赛,类似的对决还会再度上演,那时人们是否还会提起这场1分惜败,将成为检验中国男篮是否真正“跨过去”的一个注脚。在这个意义上,这场失利更像是一个起点,而不是终点。
需求表单